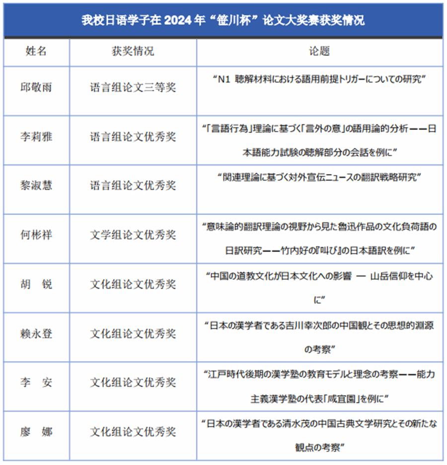
10月13日,第七届“笹川杯”日本研究论文大奖赛在吉林大学圆满落下帷幕,外国语学院21级日语专业邱敬雨同学在此次大赛中脱颖而出,斩获三等奖,成为唯一闯进决赛且获奖的民办高校学生。此外,我院学生李莉雅、黎淑慧、何彬祥、胡锐、赖永登、李安、廖娜等7位同学获得优秀奖。我院刘小珊教授荣获“论文优秀指导老师”称号。
“笹川杯”日本研究论文大奖是由教育部高等教育外国语教学指导委员会,协同日本公益财团法人日本科学协会、日本中日友好基金会联合主办的国家级,具有国际影响力的学术盛事。“笹川杯”论文大奖被誉为“表现本科生学术水平”的国内最高级别的大奖赛,一直备受各个高校的瞩目。2024年“笹川杯”日本研究论文大奖共收到52所高校推荐的201篇参赛论文,其中语言组50篇、文学组50篇、文化组101篇,参赛论文涵盖了语言、文学、文化、历史、翻译等多个方向。我院有8篇参赛作品在论文中脱颖而出,勇夺大奖。这些论文以各自独特的视角、有力的论证、深入的研究、大量的调查数据和案例分析,提出了一系列具有创新性的观点,获得了评委们的高度评价。
一直以来,外国语学院对科研工作高度重视和大力支持。近三年来,日语系通过学术论文写作课为学生科研水平提升搭建优质平台,鼓励学生勇于创新、敢于探索,同时定期组织学术交流活动,邀请知名专家学者讲学,拓宽教师和学生的学术视野,提升他们的科研水平。此次在论文大奖中的出色表现,是对我校日语学子科研实力的一次有力证明,将激励更多的学生继续在未来的学术道路上不断前行。

获奖名单

我校日语专业邱敬雨同学喜获佳绩

获奖学生(左)与刘小珊教授(右)合影

评委嘉宾合影留念